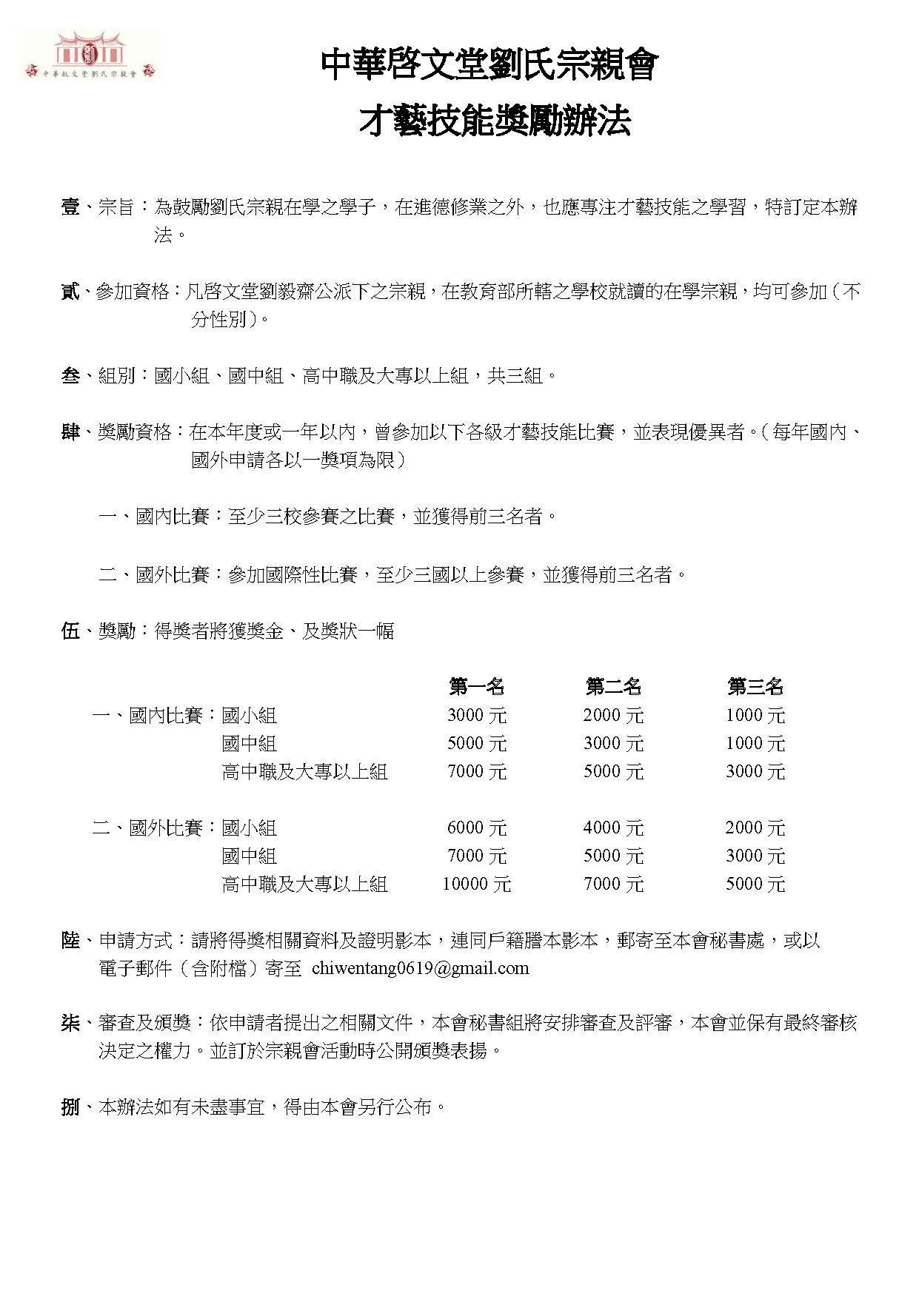
敬愛的宗親們:

為鼓勵劉氏宗親在學之學子,在進德修業之外,也應專注才藝技能之學習,特訂定才藝技能奬勵辦法,歡迎符合條件之宗親向秘書處申請